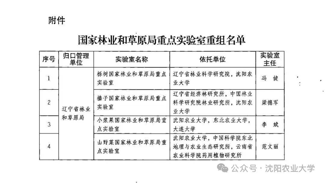
近日,国家林业和草原局公布第一批通过重组的国家林业和草原局重点实验室名单,沈阳农业大学牵头获批小浆果国家林业和草原局重点实验室、山野菜国家林业和草原局重点实验室,是我省首批通过重组认定的重点实验室。
此次辽宁省获批重组的国家林业和草原局重点实验室共有4个。其中,由辽宁省林业科学研究院牵头重组的栎树国家林业和草原局重点实验室,辽宁省经济林研究所牵头重组的榛树国家林业和草原局重点实验室,沈阳农业大学均为联合建设单位。

未来,沈阳农业大学将以重点实验室获批重组为契机,不断强化科技创新“策源地”功能,持续聚焦我国小浆果、山野菜等产业高质量发展的现实需求,打造一流科技创新平台,深化产学研深度融合,破解制约产业发展的“卡脖子”关键问题,为构建“全要素集聚、全产业融合、全环节提升、全链条增值”的现代化产业发展新格局贡献智慧与力量。
(记者 陈博雅)
*本网站有关内容转载自合法授权网站,如果您认为转载内容侵犯了您的权益,
请您来信来电(024-23187042)声明,本网站将在收到信息核实后24小时内删除相关内容。